佰利乐
走进佰利乐
新闻中心
党建引领
业务纵览
科技立异
社会责任
信息果真
信息果真
>
通知通告
>
详情
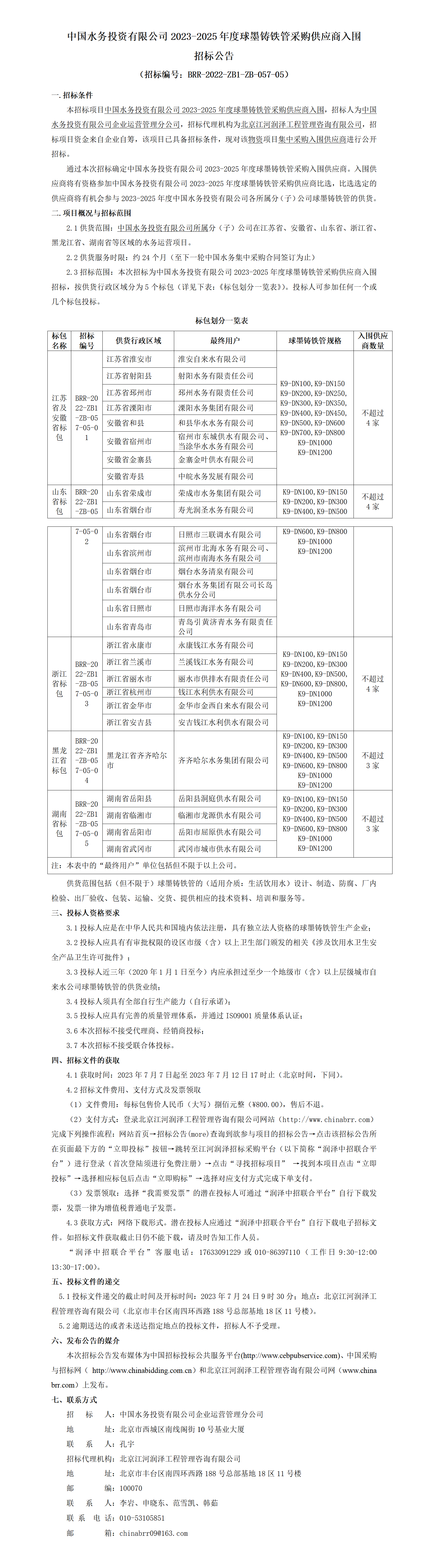
佰利乐2023-2025年度球墨铸铁管采购供应商入围招标通告
宣布时间:2023-07-07
返回列表
上一篇:佰利乐2023-2025年度井盖及水表箱采购供应商入围招标通告
2023-07-07
下一篇:佰利乐2023-2025年度水表及流量计采购供应商入围招标通告
2023-07-07
网站地图